约瑟·斯密圣经译本选辑
以下是詹姆士王钦定版圣经约瑟·斯密译本(约译)的选录。主启示先知约瑟·斯密将詹姆士王钦定版圣经原稿中遗失或被改的真理恢复到圣经中。这些复兴的真理澄清了教义,也增进了对经文的了解。
由于主向约瑟启示了圣经原作者所曾记载的某些真理,因此约瑟·斯密译本与世上任何其他圣经译本都不一样。在此前提之下,翻译一词就比平常有更广且不同的用法,因为约瑟的译本是启示多于从一个语言到另外一个语言的直译。
詹姆士王圣经约瑟·斯密译本与教义和圣约的几篇有关连或有提到(见第37、45、73、76、77、86、91和132篇)。而且,摩西书和约瑟·斯密——马太是从约瑟·斯密译本摘录下来的。
欲知更多有关约瑟·斯密译本的资料,见经文指南中「约瑟·斯密译本(约译)」。
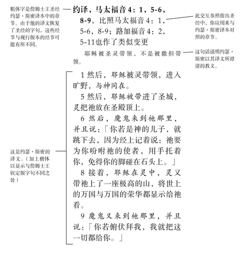
以下图解是约瑟·斯密译本选录部分里的一个范例说明:
约译,马太福音4:1,5-6,8-9。比照马太福音4:1,5-6,8-9;路加福音4:2,5-11也作了类似变更
耶稣被圣灵带领,不是被撒但带领。
1 然后,耶稣被灵带领,进入旷野,与神同在。
5 然后,耶稣被带进了圣城,灵把祂放在圣殿顶上。
6 然后,魔鬼来到祂那里,并且说:「你若是神的儿子,就跳下去,因为经上记着说:祂要为你吩咐祂的使者,用手托着你,免得你的脚碰在石头上。」
8 接着,耶稣在灵中,灵又带祂上了一座极高的山,将世上的万国与万国的荣华都显示给祂看。
9 魔鬼又来到祂那里,并且说:「你若俯伏拜我,我就把这一切都给你。」
粗体字是詹姆士王圣经约瑟·斯密译本中的章节。由于他的译文恢复了圣经的字句,这些经节与现行版本的经节可能有所不同。
此交互参照指出圣经中,你应用来与约瑟·斯密译本对照的章节。
这句话说明约瑟·斯密以其译文所澄清的教义。
这是约瑟·斯密的译文。(加上楷体以显示与詹姆士王钦定版字句不同之处)
Intellectual Reserve, Inc. © 2025.版权所有。Source: 1/24